Instance Verification Kit (IVK)
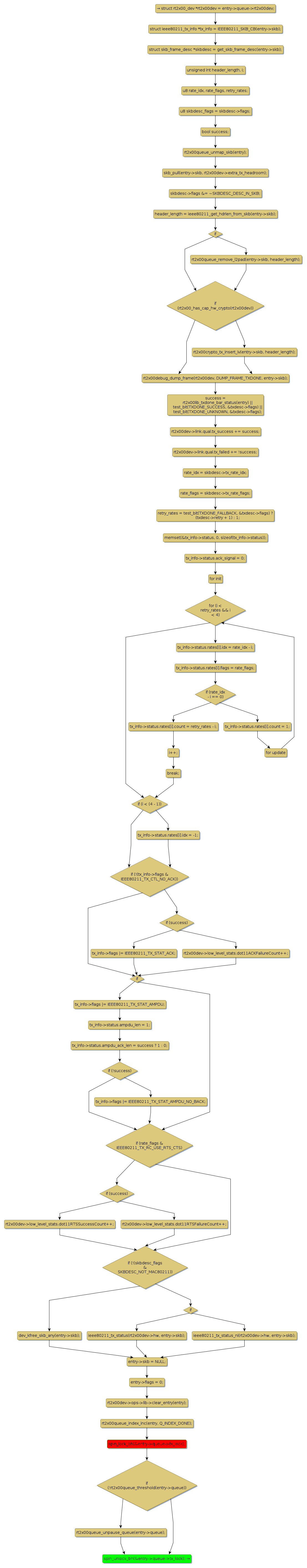
spin lock @ [13490+37+/linux-3.19-rc1/drivers/net/wireless/rt2x00/rt2x00dev.c]
Instance Signature: tx_lock
|
The Matching Pair Graph:
|
|
Function Name
|
Control Flow Graph (CFG)
|
Events Flow Graph (EFG)
|
Source Correspondence
|
|
rt2x00lib_txdone
|
|
|
[8636+16+/linux-3.19-rc1/drivers/net/wireless/rt2x00/rt2x00dev.c]
|